-
-
-
Phí vận chuyển: Tính khi thanh toánTổng tiền thanh toán:
-
Linh kiện IC PL2303HX chân dán SSOP28
(Mã SP:PVN3329)
Thương hiệu: Chưa cập nhật
16.000₫
20.000₫
PL2303 USB to UART Serial Bridge Controller IC (SSOP-28)
Mô tả sản phẩm
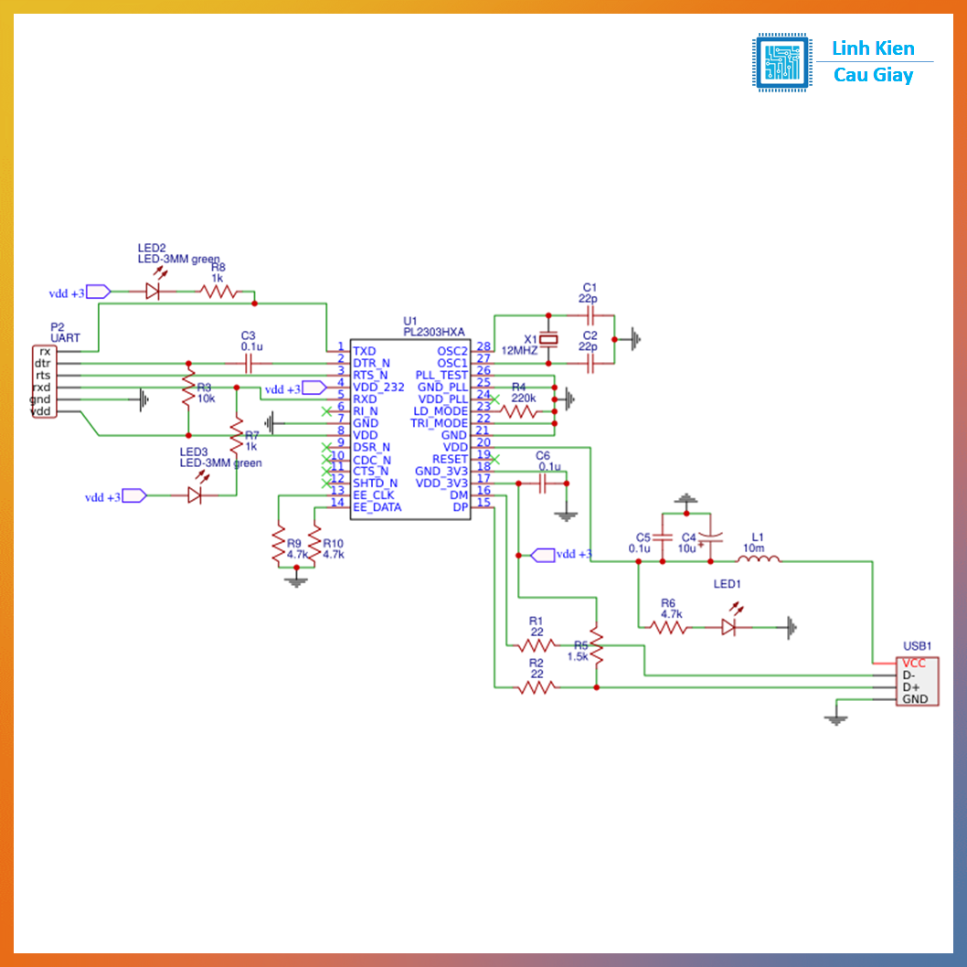
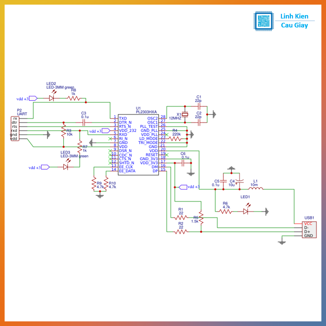
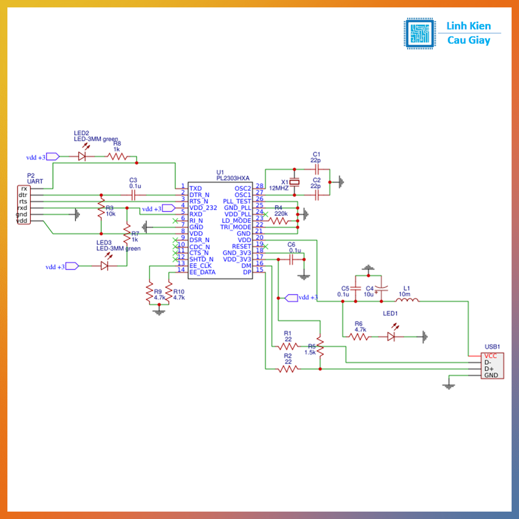
IC PL2303 (Prolific) là IC chuyển đổi USB sang UART TTL (USB to Serial) rất phổ biến để tạo cổng COM ảo, giúp máy tính giao tiếp với Arduino/ESP32/STM32, GPS, module UART và thiết bị nhúng. PL2303 thường xuất hiện trong các mạch USB-TTL, cáp USB-Serial, mạch nạp/Debug Serial. dạng chân dán 28 chân (thường gặp SSOP/SOP-28), phù hợp cho sản xuất và sửa chữa bo mạch.
PL2303 là “cầu nối” giữa cổng USB của máy tính và UART TTL của vi điều khiển/thiết bị. Khi cắm vào máy tính, IC sẽ được nhận dạng như cổng COM (Virtual COM Port), từ đó phần mềm có thể gửi/nhận dữ liệu UART qua TX/RX. PL2303 thường đi kèm mạch nguồn 5V từ USB và có thể tạo ra mức 3.3V tùy thiết kế (tùy phiên bản và mạch ngoài).
Ứng dụng
Làm mạch USB-TTL để nạp code, debug Serial cho Arduino, ESP8266/ESP32, STM32
Kết nối GPS, LoRa, module cảm biến UART với máy tính
Làm cáp USB-Serial COM cho thiết bị công nghiệp/thiết bị nhúng (TTL mức thấp)
Dùng cho CNC/3D printer/thiết bị điều khiển cần giao tiếp Serial
Test UART trên bàn kỹ thuật, log dữ liệu, cấu hình thiết bị
Sơ đồ chân
Nhóm USB
D+ (USBDP), D- (USBDM) nối ra cổng USB
Nhóm UART TTL
TXD, RXD (và có thể có RTS, CTS… tùy phiên bản/thiết kế)
Nhóm nguồn
VCC (thường 5V từ USB), GND
Một số mạch có chân/đường 3.3V (tùy phiên bản hoặc LDO ngoài)
Nhóm dao động
Nhiều phiên bản PL2303 cần thạch anh (thường 12 MHz) + 2 tụ nhỏ (tùy mạch)

Thông số kĩ thuật
Chức năng: USB to UART TTL (cổng COM ảo)
Chuẩn USB: thường là Full-Speed (tùy phiên bản)
Mức UART: TTL 3.3V hoặc 5V tùy VIO/thiết kế mạch
Gói chân: SOP/SSOP-28 (như hình bạn gửi)
Tốc độ UART: hỗ trợ dải baud phổ biến (9600–115200…)
Hướng dẫn sử dụng
Bước 1: Nguồn
Cấp 5V từ USB vào VCC, nối GND chung với thiết bị UART
Bước 2: Nối USB
D+ và D- đi đúng cặp, dây ngắn gọn (nhất là trên PCB)
Bước 3: Nối UART
TX của PL2303 → RX của thiết bị
RX của PL2303 ← TX của thiết bị
GND chung bắt buộc
Bước 4: Driver trên máy tính
Cắm vào máy tính sẽ hiện cổng COM
Nếu không nhận COM hoặc báo lỗi driver: thường do khác phiên bản hoặc chip clone, thử đổi driver phù hợp hoặc dùng IC khác như CH340/CP2102
Bước 5: Lưu ý mức điện áp
Nếu thiết bị UART chỉ dùng 3.3V (ESP32/STM32…), cần đảm bảo TX/RX đúng mức 3.3V (dùng VIO 3.3V hoặc mạch chuyển mức nếu cần)
Hình ảnh

Bảo hành
Linh kiện mới 100%, test kỹ nếu khách yêu cầu
Không bảo hành với linh kiện điện tử nhỏ (IC, chip, transistor…)
Quý khách cần có kiến thức cơ bản về điện tử để lắp đặt đúng cách
Hỗ trợ kỹ thuật miễn phí nếu liên hệ trước khi đặt hàng
Tại sao chọn mua tại Linh Kiện Cầu Giấy?
✅ Giao hàng toàn quốc – nhanh chóng, đóng gói cẩn thận
✅ Hỗ trợ kỹ thuật nhiệt tình, tư vấn đúng nhu cầu
✅ Cam kết linh kiện chính hãng, đúng mô tả
✅Giá cạnh tranh, phù hợp sinh viên, kỹ sư và DIY Maker
Hashtag
#PL2303
#ICPL2303
#USBsangUART
#USBsangTTL
#USBsangCOM
#ICGiaoTiếpUSB
#MạchNạpUSBTTL
#CổngCOMẢo
#ChânDánSOP28
#ChânDánSSOP28
#LinhKiệnĐiệnTử
#Arduino
#ESP32
#STM32
#DebugSerial
